嘉峪关
嘉峪关
嘉峪关
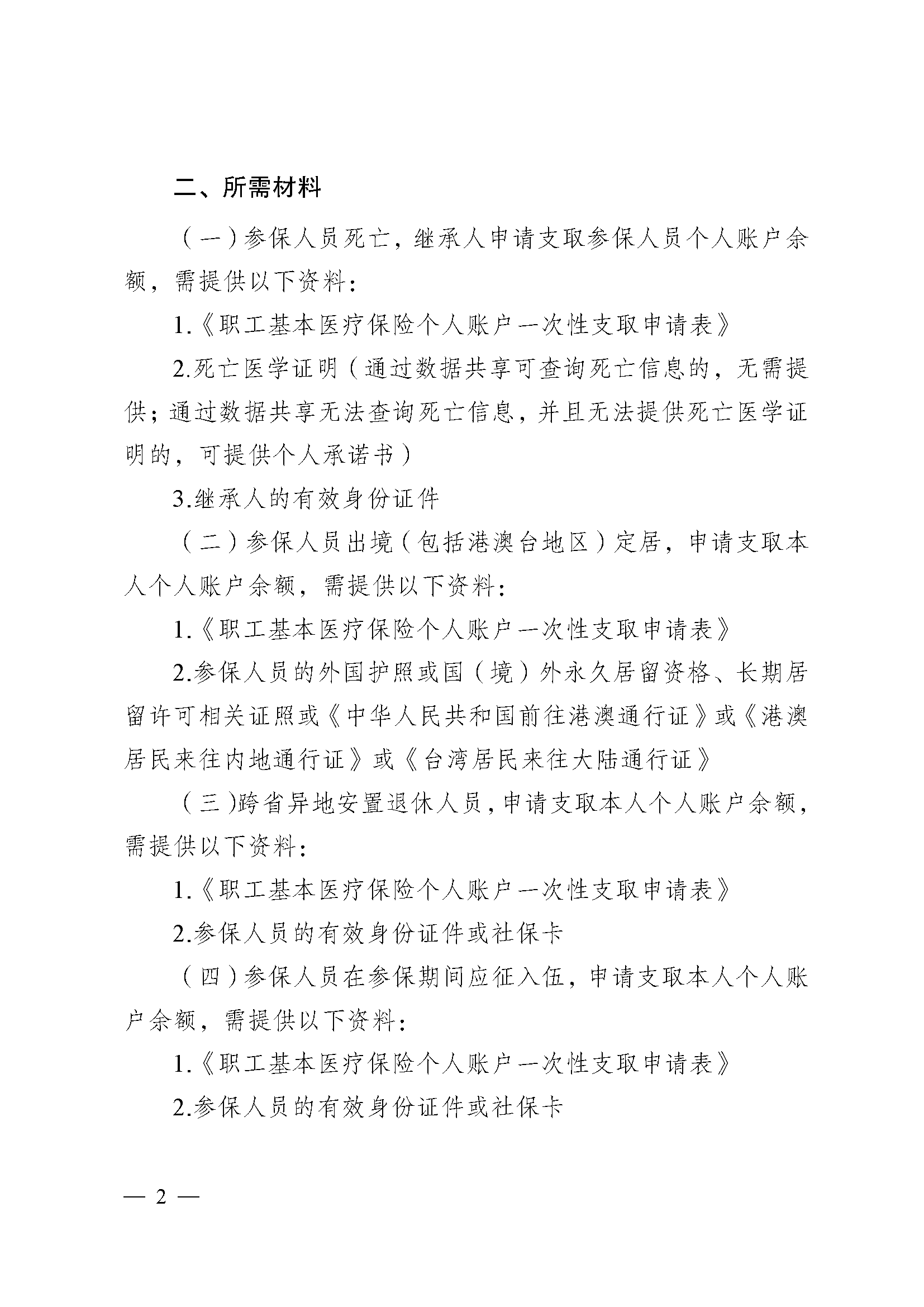
医疗保障卡丢失去哪里补办
嘉峪关
嘉峪关
嘉峪关
个人医保卡丢失,怎么补办
嘉峪关

嘉峪关

嘉峪关
嘉峪关
嘉峪关
嘉峪关
嘉峪关
嘉峪关
嘉峪关
嘉峪关
嘉峪关

嘉峪关

嘉峪关
嘉峪关
成人用品自助售卖机哪家强?当数绝色佳人品牌了,从成立发展至今为人所熟知和信任,所取得的成就有赖于公司全体员工付出的努力,安徽盈吉实业有限公司为了鼓励公司员工更加勤勉向上,特举办了公司户外活动,以增...
门诊报销一个结算年度内,政策范围内门诊医疗费用最高支付限额为800元住院报销一个结算年度内,城乡居民基本医疗保险不含大病保险累计最高支付限额为15万元生育补助按当地政策给予一次性补助,具体金额需咨询当...
价格 4月7日:4399元/人(泰国泼水节) 4月15日:3999元/人 泰国曼谷芭堤雅5 晚 6 日(泰享趣) 行程 1 杭州萧山国际机场?曼谷国际机场FD567(125...
社保卡密码怎么修改?怎么找回社保密码? 一、现场网点办理社保卡密码修改 凭本人身份证原件、社会保障卡(新卡与旧卡均为同一发卡银行,旧卡交发卡银行销毁,否则只需带新卡)到其发卡银行市辖区内的任一...
看完以后感觉整个人都满足了!@视频来源于互联网,版权归原作者所有。如涉及侵权请予以告知,我们会在24小时内删除。谢谢! ...
社保卡密码怎么修改?怎么找回社保密码? 一、现场网点办理社保卡密码修改 凭本人身份证原件、社会保障卡(新卡与旧卡均为同一发卡银行,旧卡交发卡银行销毁,否则只需带新卡)到其发卡银行市辖区内的任一...